已亏百亿!汽车品牌回应“大规模裁员”
日前有消息称,哪吒汽车启动大规模裁员,比例或高达70%。11月10日,哪吒汽车方面回应南都记者称, 该公司正在通过精简业务、聚焦核心、组织优化和薪酬绩效改革等措施,构建更集中高效的组织架构。分部门按业务要求和未来发展需要进行整 合,推动资源的集约化投入,进一步提升企业的竞争力和运营效率。
这并非哪吒近期首次传出相关消息。今年10月,有哪吒汽车员工在招聘软件上发帖表示,“哪吒汽车已发不出工资,欠供应商很多很多的钱,奉劝大家买哪吒车慎重”。当时哪吒汽车相关负责人向南都记者表示,目前一线与工厂员工均按时发放,近期公司中层和高管在进行薪资架构调整,仅个别薪资发放稍慢。
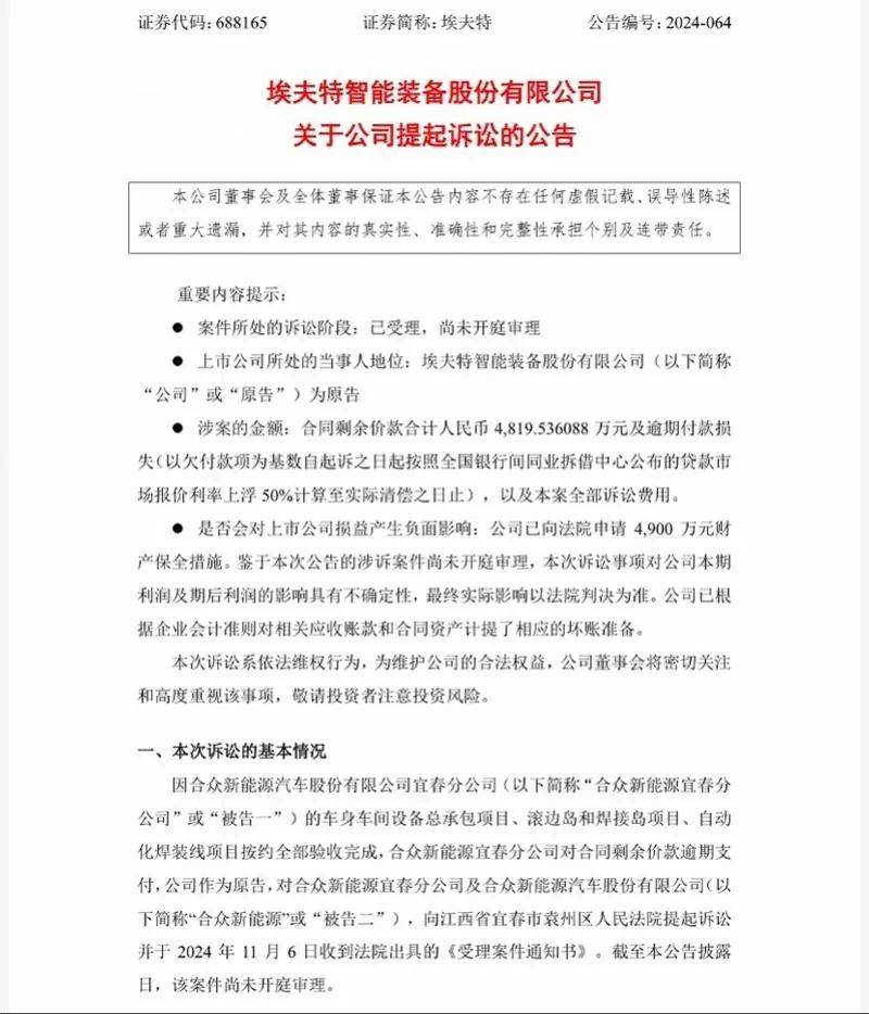
近期, 哪吒汽车的母公司合众新能源还遭遇供应商追债,新添了一宗官司。 11月8日晚间,智能装备上市公司埃夫特发布一则公告,称因合众新能源宜春分公司(简称“宜春合众”)拖欠合同款约4819.54万元已向法院起诉宜春合众,要求支付拖欠的合同款并赔偿逾期付款损失。同时,埃夫特还将宜春合众母公司合众新能源列为第二被告,要求其对上述欠款承担补充清偿责任。

今年6月26日,哪吒汽车母公司合众新能源正式向港交所递交上市申请,如若IPO成功,哪吒汽车有望成为继蔚来、小鹏、理想、零跑之后,第五家在港交所上市的造车新势力。
不过,从披露的招股书看来, 哪吒汽车仍面临不少挑战。2021年至2023年,该公司营业收入分别为50.9亿元、130.5亿元和135.5亿元;哪吒汽车的毛利分别为-17.48亿元、-29.39亿元及-20.14亿元,毛利率分别为-34.4%、-22.5%和-14.9%,依旧未能转正。同时,2021年至2023年,公司的净亏损分别为48.4亿元、66.66亿元和68.67亿元, 累计净亏损高达183亿元以上。
从多轮裁员、降薪消息传出不难看出,哪吒汽车或正陷入资金紧张的局面中。 上市融资或是其一大出路,不过目前合众新能源上市消息尚未有明显进展。另外,在9月销量出现同比和环比双下滑的情况下,哪吒汽车至今并未发布其10月汽车销量,缺席了造车新势力月销榜单。
南方都市报(nddaily)、N视频报道
南都记者 林文琪









评论